10月12日-13日,由慧聪消防网、慧聪应急产业网主办,广东省消防协会、青鸟消防股份有限公司共同协办的CFIC2024中国消防安全产业大会&交易会暨第十七届消防行业品牌盛会在广州白云国际会议中心隆重举办。
本次大会主题为“新质·融合·迎变”,以“新质”力量推动产业高质量发展,以“融合共生”激发产业焕新动能,以“迎变”态度共同适应市场新趋势。活动汇聚全国各地近 2000位消防同仁,共同聚焦行业热点话题与前沿技术,关注行业发展新思潮、新发展与新变化,探索行业发展新未来。

CFIC中国消防安全产业大会
【主办方致辞】

慧聪消防网、慧聪应急产业网总经理王振兴发表开幕致辞。他讲到,能源变革带动技术发展、AI驱动智慧消防进步、新兴经济体呈现多极化、区域化发展趋势,新时期迎来了新变化,而消防行业也需要以更加多元、开放的态度拥抱未来。为此,慧聪消防网将持续聚焦行业话题,共建合作交流平台,以深耕24年的专业媒体平台优势,助力行业与市场向高质量、高水平发展。
【智慧消防安全与保障】

主题报告《创新“智慧消防安全服务机制” ,促进基层防范火灾能力提升》
在创新智慧消防安全服务机制方面,公安部原消防局副局长兼总工程师、少将杜兰萍进行深入解读。她表示,多起火灾事故都表明,消防在本质安全方面存在许多问题。为更好地保障安全,需要从火灾防范最薄弱处着眼,紧盯重点地区,关注突出问题,实行多措并举,并通过科技和机制创新加强保障能力,如“智慧消防+消防保险”,发挥其他力量在主动降低风险、防范火灾方面的积极性。

主题报告《AI 驱动下智慧消防的研究进展》
今年以来,AI技术呈现爆发式突破,为行业带来许多新机遇和发展指引。香港理工大学建筑环境及能源工程系副教授、博士生导师黄鑫炎发表主题演讲《AI 驱动下智慧消防的研究进展》。他表示,AI赋能消防拥有节约人力成本、促进数字平台建设管理等多种优势。同时,通过AI助力建设数字孪生平台,并做好数字化、信息化、智能化布局,才能更好地实现消防发展。
【新质生产力:行业新变化与发展探索】

高峰论坛《“新质生产力”与新场景下消防行业发展的新机遇》
消防产业在“新质生产力”的指导背景下,将面临哪些新机遇与挑战?CFIC2024新质生产力高峰论坛由中国矿业大学安全工程学院特聘教授,原武警学院消防工程系教授陈南主持,公安部原消防局法规标准处处长马恒、青鸟消防股份有限公司总经理张黔山、UL Solutions建筑环境安全科技事业部亚洲区总经理许洁、大华消防技术总监张龙彪、联合飞机华南中心总经理、集团产品总监江云霞参与讨论。论坛话题围绕“新质生产力”下消防行业的可持续性发展趋势、消防安全创新技术研发与应用、新场景下消防行业的发展机遇”三个分论点展开。

主题报告《运输投送型无人机在消防应急救援的应用》
在低空经济产业中,低空消防将成为其中重要的早期应用场景之一。聚焦“低空+消防”,北京市公安局原消防局局长、少将吴志强发表主题演讲《运输投送型无人机在消防应急救援的应用》。他介绍,我国高层建筑等设施对消防装备技术需求量大、技术要求高,以无人机为例,低空消防安全防范已满足基本的消防灭火要求,同时,也需要不断创新升级,加强在事前预防、事中处置、事后评估方面的技术研究,满足消防救援的需要。

主题报告《新标准与消防电子行业发展》
2025年5月,新国标《火灾报警控制器》、《点型感烟火灾探测器》、《消防应急照明和疏散指示系统》将正式实施。应急管理部沈阳消防研究所研究员,国家消防电子产品质量监督检查中心副主任丁宏军进行新标准解读与分享。他指出,我国部分产品标准体系和应用体系已相对完善,但还需进一步加强规范化水平,以实现消防全领域安全强保障。同时,平台化作为短期内提高消防设施完好率和基层消防力量重要途径,需要行业圈层共同关注,共筑产品质量安全基础。

主题报告《青鸟消防面向高端行业应用的创新与突破》
面向高端行业应用,青鸟消防股份有限公司工业与战略合作事业部总工程师刘敏博士进行精彩分享。中高端行业要求消防产品能满足更复杂化、更高标准化的应用需求,为此,青鸟消防通过产品技术突破,推出朱雀系列火灾自动报警产品、新型火灾探测器、智慧可视化等产品,以技术实力守护消防安全。

主题报告《场域网与智慧消防》
结合场域网与智慧消防的技术发展现状,深圳友讯达科技股份有限公司总经理陈子龙发表主题报告。他结合场域网的特点与优势,重点介绍了友讯达MuCoFAN多模式深覆盖场域网。通过MuCoFAN网络,实现场景全覆盖、设备全接入、应用全支持,赋能智慧消防全场景应用。
【城市更新】

高峰论坛《城市更新中消防布局》
围绕城市更新中消防布局的话题,CFIC2024产业大会设置高峰论坛。本次高峰论坛由中国消防协会原秘书长高伟主持,中国矿业大学深圳公共安全研究院院长袁狄平、广州迪安工程技术咨询有限公司顾问总工程师、广州市设计院原副总工程师赵力军、海湾安全技术有限公司研发总监李本亮,青鸟消防股份有限公司智慧消防事业部总经理杨璐、深华建设(深圳)股份有限公司总经理曹世华参与。论坛围绕“存量市场发展战略与思考、既有建筑改造中消防相关政策导向、消防创新型产品应用及市场预测”展开,专家、消防高管深入浅出分析了城市更新中消防产业的发展局势,为现场带来新启迪与思考。

主题报告《既有建筑改造防火设计准则与路径探讨》
中国建筑科学研究院建筑防火研究所副所长、应急管理部灭火救援专家组成员刘文利发表主题演讲《既有建筑改造防火设计准则与路径探讨》。他总结,行业人员需要以创新思维探索破局之法,将既有建筑改造防火设计标准研编化繁为简、寻根溯源、兼收并蓄,并始终以安全为核心,遵循安全性、合规性和合理性准则,探索应用创新技术,不断提升既有建筑防火安全性能。

主题报告《城市更新智慧用电改造防火设计》
CCDI悉地国际电气总工程师李炳华发表主题演讲。他表示,当前电气防火设施配置难以满足新时代电气系统、用电设备的需要。从用电角度来看,城市更新需要相应的供配电系统同步更新,以满足城市空间形态、功能整治提升的要求,并在此基础上提升电气的防火能力。
【储能发展与电池安全】

主题报告《新型储能产业发展与消防创新》
现阶段,储能进入规模化、加速化发展阶段,储能消防市场需求及对安全性能的要求也在随之提升。面对这一背景,欧盟科学院院士、中国科学技术大学教授孙金华表示,应实现钠离子电池、液硫电池等产品多点开花,并通过更高安全的储能电池研发、预警技术和灭火药剂的创新、全生命周期智能安全管理等多种举措,保障储能消防安全。

主题报告《储能系统液氮灭火及全浸没抑制技术》
针对储能电站灭火议题,应急管理部天津消防研究所副研究员许晓元博士以液氮灭火及全浸没抑制技术为重点,从锂电池储能系统火灾特点、液氮灭火技术研究进展、全浸没抑制技术多个方面展开,科学严谨地介绍了电池燃烧过程中各项技术应用的优势与不足,为当前锂电安全防范提供了新思路。

主题报告《科技创新护航双碳战略安全发展,破除电池安全焦虑》
哲弗智能系统(上海)有限公司企划部总监熊火发表主题演讲。站在科技创新、技术发展层面,熊火认为电化学储能是先“防”后“消”的结合,而哲弗四级联动“液冷液热 - 锂电池热管理系统”将以此为中心,针对不同场景定制化解决方案,实现锂电池热安全闭环。

主题报告《智能疏散领域电池技术》
广东奥克莱集团有限公司锂电事业部总经理邱镛坚发表主题报告《智能疏散领域电池技术》。他从奥克莱品牌建设、产品研发制造角度展开,重点介绍了奥克莱ABS壳的锂电池、PVC的锂电、GFM系列和FM系列铅酸蓄电池等特点与优势;在钠离子研究方面,奥克莱主要专注于水系钠电研究,并持续通过新技术研发、新材料应用助力品质升级。
【企业出海与产品认证】
近几年,国际消防产业发展、“企业出海”备受关注。中国消防安全产业大会上,UL Solutions和慧聪行业资源网海外事业部分别就此发表主题演讲。

主题报告《新时代 新趋势 新服务——浅谈消防产品出海的机遇和挑战》
面对消防产品出海面临的机遇和挑战,UL Solutions建筑环境安全科技事业部中国区销售经理李景云进行主题分享。他表示,进一步加强本地化的服务能力、扩大一站式全球市场准入范围、搭建协同合作的平台,以持续突破精神进一步增强中国制造的优势,而UL Solutions也将通过相关整体解决方案帮助中国企业更好地走出去。

主题报告《扬帆出海,货通全球——中国消防企业出海模式介绍》
慧聪行业资源网海外产品业务总监李凯彬发表主题演讲。他指出,中国企业出海已实现从1.0贸易、2.0 转出口到3.0 本地建厂的转变,需要以新形势适应新变化。为此,慧聪出海深度洞察国际市场需要,聚焦各个国家进行“布局+打透”,为企业定制化出海模式。例如,为消防优势品类布局合适渠道,将流量转化为发展优势,助力实现品牌出海、货通全国。
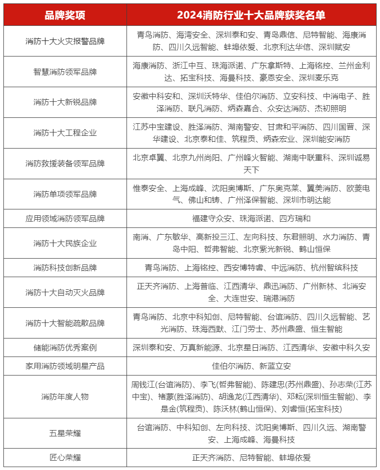
第十七届消防行业品牌盛会
聚焦消防优质品牌,见证产业发展的中坚力量荣耀时刻。10月12日,第十七届消防行业品牌盛会消防十大品牌隆重揭晓。本届品牌盛会共计有1057家消防企业参与,网络累计投票量为1032339,累计访问量达438580。

2024中国消防安全产业交易会
为交易而来、为发展而生,10月12-13日,为期两天的2024中国消防安全产业交易会强势开启。本次交易会汇聚行业众多知名品牌,数万种消防产品和系统,如火灾报警、消防应急照明与智能疏散、自动灭火、工业消防、储能消防、智慧消防等。同时,本次交易会布局“线上宣传+线下活动”的双渠道方式,通过视频+图文+创意的方式进行全渠道、多样性、全方位的多媒体平台传播,聚焦企业品牌魅力,让市场在和消防企业面对面接触中,感受到优质品牌的“生命力”。

交易会现场,众多参展企业与工程企业在交流洽谈中成功地达成了合作,并开展签约仪式。活动现场,合作双方表示,双方将充分发挥各自的优势,共同拓展市场渠道,提升服务质量,为保障人民生命财产安全贡献更多的力量。

“新质·融合·迎变”,CFIC2024中国消防安全产业大会和交易会暨十七届消防行业品牌盛会已圆满结束!此次盛会,我们见证了行业发展的新变化与新发展,感受到消防企业的品牌实力,未来,慧聪消防网也将持续与行业同仁共谋发展、共赢未来!
声明
1、本文仅代表作者观点,不代表本站立场。
2、本网站为服务于中国中小企业的公益性网站,因部分文章来源于网络,如有侵权,请来留言告知,本站将立即改正。
3、作者投稿可能会经本站编辑修改或补充。









发表评论